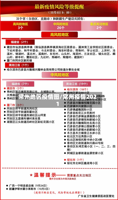
常州地区疫情图/常州疫情2021
注意!常州出现首例登革热输入病例!近来国内尚无可预防疫苗
〖壹〗、入境后14天内,如果出现发热等症状,应及时就医 ,并主动向医务人员告知近期旅行史,以便尽早得到准确的诊断和治疗。综上所述,常州已出现首例登革热输入病例 ,且近来国内尚无可预防的疫苗 。因此,公众应提高警惕,加强个人防护 ,避免前往疫情严重地区,如有相关症状应及时就医并告知旅行史。

〖贰〗 、登革热在全球范围内都有感染案例,且在中国的发生案例不断攀升。例如 ,江苏常州就曾发生过登革热感染,而北京也有境外输入的登革热病例 。随着国内外旅游高峰期的到来,特别是热带海岛地区人气旺盛 ,登革热等蚊媒传染病也进入了高发期。
〖叁〗、登革热是由登革病毒经蚊媒传播引起的急性虫媒传染病,预防关键在于防蚊灭蚊,在流行区和非流行区需采取针对性措施。
〖肆〗、登革热的治疗与预防治疗原则:近来尚无特效抗病毒药物,以支持及对症治疗为主 。关键措施:早发现 、早诊断、早治疗、早防蚊隔离。重症病例需早期识别并及时救治。疫苗现状:近来尚无经审批注册的疫苗上市 ,无法通过注射疫苗预防 。
〖伍〗 、国内情况:在中国,云南、广东和浙江由于气候条件适宜伊蚊繁殖,成为登革热的高发区。近年来 ,境外输入病例增多,加剧了国内疫情的复杂性。防控挑战:登革热的防控需要全社会的共同努力,包括个人防护、公共卫生策略 、科学研究和世界合作 。随着全球气候变化和世界交往的频繁 ,传染病的防控面临着前所未有的挑战。
〖陆〗、针对成蚊,可采用空间喷洒或滞留喷洒杀虫剂(如拟除虫菊酯类),降低成蚊密度。个人防护方面 ,建议外出时穿长袖衣物、使用含避蚊胺(DEET)的驱蚊剂,并安装纱窗 、蚊帐等物理屏障。其他注意事项近来登革热疫苗仍处于研究试验阶段,尚未广泛推广 ,因此防控仍依赖上述非疫苗措施 。

常州的最新防疫政策
〖壹〗、江苏南京、苏州、无锡等8市放宽了针对上海来访人员的防控政策,不再统一实施“7+7”集中隔离,而是根据旅居史情况分类管理;苏州昆山市对每天往返沪昆的通勤人员实施通行证措施。
〖贰〗 、天内有中风险区旅居史人员:实行7天居家隔离,第7天各开展一次核酸检测。7天内有低风险区旅居史人员:实行7天5检 。低风险区范围:中高风险区所在县(市、区、旗)。所有市外来(返)常州的人员:须在抵达后1两小时内开展一次落地核酸检测 ,省外来(返)的,实行“3天3检”。
〖叁〗 、政策时效性:江苏省及各城市政策可能随疫情动态调整,出行前需确认最新要求 。目的地政策:除出发地要求外 ,还需关注目的地城市的防疫政策(如隔离、核酸检测等),避免因政策不匹配导致滞留。备齐材料:建议提前准备好健康码、核酸检测报告 、身份证等材料,并确保信息一致(如姓名、身份证号)。
12月4日常州新增43例本土无症状感染者涉及新北哪些地方
〖壹〗、香港特别行政区:12478例(出院12156例 ,死亡213例) 。澳门特别行政区:77例(出院77例)。台湾地区:16704例(出院13742例,死亡848例)。内蒙古新增本土确诊病例详情:12月9日0—24时,内蒙古自治区报告无新增疑似病例和无症状感染者 ,新增本土确诊病例24例(均为呼伦贝尔满洲里市) 。
〖贰〗 、022年9月26日0-24时,贵阳市新增4例新冠肺炎无症状感染者,均为集中隔离点筛查发现 ,无社会面传播风险。 以下是具体通报内容:新增病例基本情况新增4例无症状感染者(病例1768至1771)均经省级专家组诊断确认,具体信息如下:病例1768:男性,13岁,集中隔离点筛查发现。
〖叁〗、浙江:新增本土确诊4例 ,其中宁波市3例(均在集中隔离点检测发现)、金华市1例。新增无症状感染者4例(其中西班牙输入2例,秘鲁输入1例,埃及输入1例) ,已排查密切接触者均已实施集中隔离 。截至7日24时,累计报告确诊病例2066例(境外输入病例316例)。广东:新增本土确诊2例,均在深圳市。
〖肆〗 、月7日0—24时 ,31省区市新增本土确诊65例,涉及11个省市,新增本土无症状感染者34例 。 具体分布情况如下:新增本土确诊病例分布辽宁省:新增20例本土确诊病例 ,均在大连市,其中2例由无症状感染者转为确诊病例。
2022年11月27日常州无症状感染者1-6病例轨迹
常州疫情:截止到202127常州累计新增病例3例,无症状感染者82例更新时间:202127常州无风险 ,全域常态化防控区域2022年11月27日0-24时,我市无新增新冠肺炎本土确诊病例,新增本土无症状感染者12例,已转运至定点医疗机构接受隔离医学观察 ,情况稳定。
本土无症状感染者情况无症状感染者1:系11月27日80号通告中无症状感染者1的密切接触者 。11月27日核酸检测阳性,28日诊断为无症状感染者。经流调,该人员在常涉及的重点场所和点位如下:新北区香山欣园2幢丙单元、常州西源污水处理有限公司。
022年11月24日0-24时 ,我市无新增新冠肺炎本土确诊病例,新增本土无症状感染者9例,已转运至定点医疗机构接受隔离医学观察 ,情况稳定 。本土无症状感染者情况无症状感染者1-6:均系76号通告中无症状感染者5的密切接触者。11月22日被闭环转运至集中隔离点,24日核酸检测阳性,当日诊断为无症状感染者。
常州市疫情防控2022年第82号通告2022年11月28日0-24时 ,我市无新增新冠肺炎本土确诊病例,新增本土无症状感染者19例,已转运至定点医疗机构接受隔离医学观察 ,情况稳定 。无症状感染者12:系外省来常货车司机。11月23日从河南省洛阳市出发,24日抵常,主动报备后在宾馆隔离。
常州何时摘星
〖壹〗、常州于4月4日零时摘星。为给市民创造安全、放心的就餐环境,近来仍有不少餐饮服务单位 ,正在为恢复堂食做最后的准备工作,而今日的商场也随着本次“摘星 ”,比往日增了不少人气 。各大商超门口“场所码”都张贴在最醒目的位置安保人员始终严把“入口关” 、“消毒关 ”和“查验关”筑牢安全防线。
〖贰〗、月4日零时起。常州市全域转为低风险地区 。 行程卡“摘星”意味着该城市将没有中高风险地区 ,整个城市处于低风险地区。但是“摘星 ”不等于解除防控,低风险不等于无风险。广大市民仍需严格落实常态化疫情防控措施,继续做好疫情防控工作 。
〖叁〗、天。摘星一般需要14天 ,行程卡星号有两种方式消失。14天后自行消失 。这个时限是以用户本人的时间为计量单位,与风险地区无关。如果14天后行程卡星号依然存在,可以致电通信行程卡相关通讯服务商进行调整哦。风险地区风险等级调整为低风险后 ,星号会自行消失 。
〖肆〗 、月4日已摘星。4月4日零时起,常州全域调整为低风险,常州金坛区随即摘星。金坛地区恢复堂食的饭店大部分都能严格遵守相关防控规定 ,市民也是有序地排队游园、购物、乘坐公共交通,各个小区(村)的防控措施依然严格,摘星不等于放松警惕,成了众多市民的共识。
〖伍〗 、已经摘星了 ,截止近来,常州无中高风险 。均为低风险地区。
发表评论