高新区疫情管控地区名单(高新区疫情管控地区名单最新)
12月1日起昆明高新区部分区域实行临时管控(附管控图)
〖壹〗、昆明高新区关于对部分区域实行临时管控的通告现将有关事项通告如下:临时管控区域马金铺街道:中卫社区中卫村临时管控时限及核酸检测要求临时管控时限自2022年12月1日19:30起,临时管控时间将根据疫情发展和核酸检测情况实时调整 ,科学有序解除管控措施,相关情况另行通告。

〖贰〗 、关于新增51例新冠肺炎确诊病例和423例新冠肺炎无症状感染者的通告轨迹情况感染者1—326:均为集中隔离管控人员中筛查发现 。感染者327—415:均为临时管控区内筛查发现。感染者416—417:为省外入昆人员,入昆即被管控。

〖叁〗、昆明高新区发布关于对部分区域实行临时管控的通告根据昆明高新区应对新型冠状病毒感染肺炎疫情工作领导小组指挥部统一安排 ,决定对辖区内部分区域临时管控,同时组织区域内所有人员进行核酸检测 。
〖肆〗、临时管控不一定是3天解除,疫情临时管控一般都是有时间限制的,但是并没有统一的标准 ,一般都需要根据当地的疫情防控情况来确定。临时管控的区域原则上为新冠病毒感染者停留和活动一定时间,可能具有疫情传播风险的区域,虽然没有将该区域划定为中风险区 ,但会参照中风险区来管理。

到过西安高新区这些地方的人员请速报备
现场报备:各社区(村) 、小区、交通场站、交通工具、宾馆酒店 、商场超市、景区景点、居住社区(村)及活动场所均设有报备通道。电话报备:高新区疫情防控指挥部办公室电话为 029-81150215 。温馨提示:关注“西安本地宝 ”公众号,回复“疫情”可获取西安及陕西其他地市疫情最新消息 、活动轨迹及密接人员排查信息。
近14天有中高风险地区旅居史的来返西安人员:进入西安市必须主动向道路查控点工作人员报备,下车扫码登记 ,以便工作人员提供防疫服务。健康码为红码、黄码人员,必须主动报备,配合道路查控点人员工作 ,按西安市疫情防控工作要求处置 。
近期去过西安雨润水果批发市场的人员请立即主动向社区报备。紧急寻人通知:鉴于近期西安疫情形势严峻,特别是与西安雨润水果批发市场相关的确诊病例增多,政府正在紧急寻找11月7号之后去过雨润市场的人员。无论您是去雨润市场进货还是买货 ,都需要立即向所在社区进行报备,不得隐瞒行程 。
低风险地区来返西安人员可正常出行; 高风险地区来返西安人员可以提前向目的地小区、社区(村)或留宿场所 、单位等电话报备。更新时间:2022年11月28日 需要报备。
0月9日,西安市新城区发布紧急寻人通告, 经流调 ,1名新冠病毒阳性检测人员曾于10月7日19时至22时在华东万和城(胡家庙店,西安市新城区长缨西路1号)活动,请同时段在上述区域有过停留轨迹的人员迅速报备 。
北京昌平区北七家镇宏福苑社区(新)贵州省遵义市汇川区仁和苑小区(新)贵州省遵义市汇川区东方湘江湾小区(新)请以上人员主动向所在社区村屯报备 , 主动报告14天内活动轨迹及接触史, 不参加聚集性活动,不到人群密集场所 , 积极配合开展核酸检测及落实相关管控措施。
12月6日潍坊高新区关于调整新冠肺炎疫情风险区域的通告
〖壹〗、降为低风险区。低风险区:苏州高新区全域低风险区实行“个人防护、避免聚集”,离开所在城市持48小时内核酸检测阴性证明 。以上风险区域将根据疫情形势变化适时调整。所有高风险区解除管控后,苏州高新区全域实施常态化防控措施。
〖贰〗 、关于划定潍城区新冠肺炎风险区域的通告为统筹做好疫情防控和经济社会发展 ,科学精准开展疫情防控,经专家组评估,自3月13日起 ,划定我市潍城区部分封控区、管控区、防范区范围。现通告如下:封控区潍城区城关街办颐园小区 、北关街道万家福超市 。
〖叁〗、月1日衡阳高新区开展两轮区域全员核酸检测的通告根据衡阳市疫情防控指挥部安排,定于2022年12月1日和12月3日开展两轮区域全员核酸检测。现将高新区具体安排通告如下:检测对象华兴街道、金龙坪街道、蒸水办事处 、高岭办事处范围内全体居民,包括常住人口、暂住人口、流动人口。
〖肆〗 、低风险区:枫桥街道全域;通安镇全域;浒墅关镇全域 。低风险区实行“个人防护、避免聚集 ”,离开所在城市持48小时内核酸检测阴性证明。以上风险区域将根据疫情形势变化适时调整。所有高风险区解除后 ,苏州高新区全域实施常态化防控措施 。
〖伍〗、按照《新型冠状病毒肺炎防控方案》《关于进一步优化新冠肺炎疫情防控措施科学精准做好防控工作的通知》相关规定,经市级专家研判,区新型冠状病毒肺炎疫情防控指挥部研究 ,决定自2022年12月1日0时起,调整部分疫情风险区域风险等级。
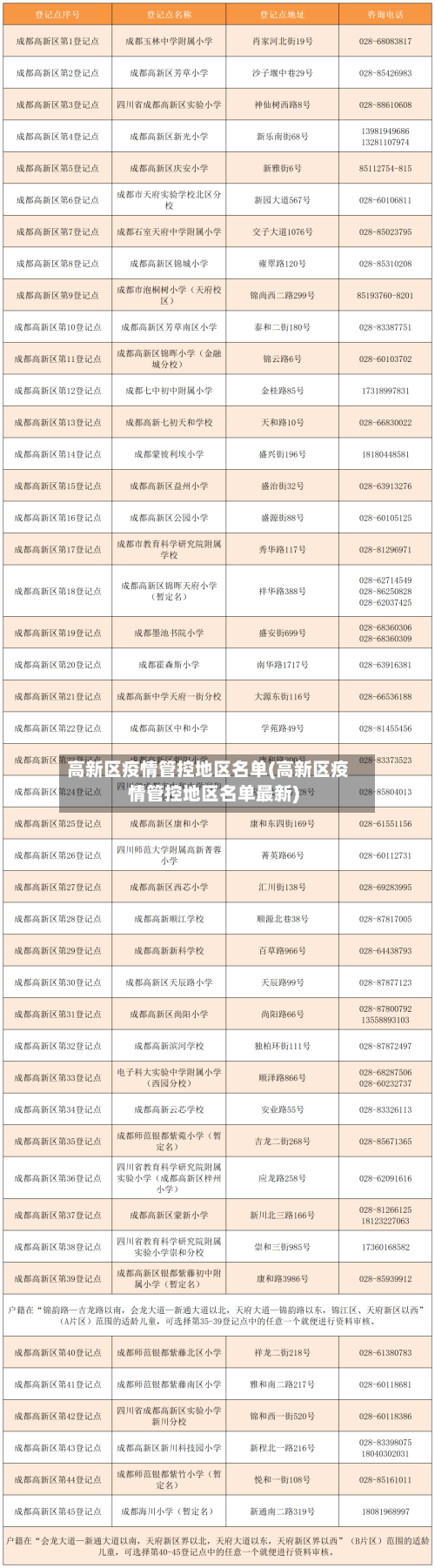
成都高新区疫情管控区域2022
自2022年3月6日起,成都长城馨苑小区等五地调整为低风险地区 ,具体信息如下:成都高新区中和街道长城馨苑小区截至3月6日0时,该小区已连续14天无新增本土确诊病例。根据国务院联防联控机制要求及省 、市专家综合评估,自3月6日起由中风险地区调整为低风险地区 ,并解除相关封控区、管控区管理 。
成都高新区环球中心已被封闭。根据中国政务服务平台各地疫情风险等级查询,截止到2022年9月24日,成都高新区环球中心为中高风险地区 ,已被封闭管理,因为之前有疑似病例来过,但却出现封控后有多人逃离现象。
成都高新区芳草街街道新冠肺炎疫情防控指挥部关于加强成都高新区芳草街街道社会面疫情防控的通告严格落实“四方责任” 。各行业主管部门要落实主管责任,各单位要落实主体责任 ,个人和家庭要自觉履行防控义务。
发表评论